为深化职业教育教学改革,搭建教师交流学习与教学能力提升平台,上海南湖职业技术学院于2025年9月至12月期间,有序组织开展2025-2026学年第一学期公开课活动,并于2026年1月9日在行政楼111会议室圆满举办集中反思教研活动,以课为桥、以研促教,助力教学质量再上新台阶。

启幕:系部联动搭平台,以课为引焕新篇
本学期公开课自2025年9月启动至12月底收官,历时近4个月,覆盖智能汽车服务系部、健康护理系部、智慧商旅系部、数字创意系部、马克思主义学院。9位青年教师立足专业特点、聚焦学生发展,围绕专业核心课程与特色课程,深耕教学设计,创新课堂实践,呈现出一系列兼具专业性与实践性的精彩课堂。
精教:深耕设计破难点,做学一体活课堂
在教学设计阶段,教师团队紧扣职业教育“岗课赛证”要求,深入调研学情,聚焦课程重难点与岗位实际需求精准施策:或通过实物教具、情境模拟等方式化解抽象理论教学难题,或将真实行业案例、项目任务融入课程,强化实践技能培养,或将专业特色与时代元素相结合,形成了贴合学情、聚焦能力、凸显特色的教学设计思路。
课堂上,教师们聚焦做学一体、知行合一理念,灵活运用实物演示、情景模拟、案例探究、主题辩论等多种教学方法,让课堂“活”起来、“实”起来,提升学生的课堂参与度和知识获得感。
此次公开课不仅是教师专业能力的集中展示,更彰显了教师们在教学改革中的探索成果——教师们跳出“学科体系”束缚,以职业岗位需求为导向优化教学内容,以学生认知规律为基础创新教学方法,既保证了知识传授的专业性,又强化了技能培养的实践性。









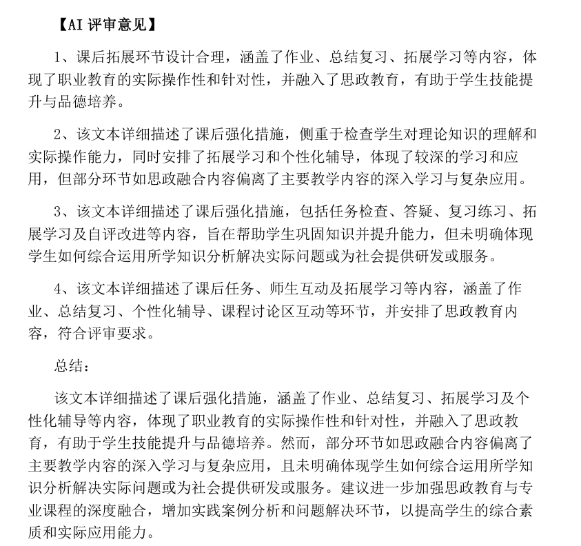
智评:数据赋能明规范,校验定位促优化
本次公开课首次引入AI评价反馈机制,AI工具从教学目标精准度、学情适配性、环节逻辑连贯性、时间分配合理性等多个维度,对教学设计进行全面剖析并生成个性化评价报告,教师们结合AI反馈与课堂实际效果,精确梳理不足改进之处,再次思考改进方向,让教学反思从“经验型”转向“实证型”。

研思:专家领航解困惑,聚力探讨提质效
在集中教研活动中,学院邀请了3位专家莅临指导,各系部主任全程参与,与授课教师共同复盘教学过程、破解教学困惑。


开场致词后,朱耀达老师首先分享了课程设计思路、教学实施过程及初步反思,随后专家与系部主任围绕课程学期适配、基础衔接、学生兴趣激发等问题展开精准点评。专家强调,职业教育课程设置需充分考量学生前序知识储备,对于跨学科专业课程应合理规划授课学期,同时可通过项目化教学、生活化案例等方式降低学生认知门槛,提升课堂参与度与知识获得感。

分组交流环节两点纷呈。青年教师按系部划分小组,在鞠鲁粤、蒋黎文、李小华3位跟组专家及各系部主任的联合指导下,围绕教学设计、教学特色、实施效果、现存困惑等方面展开靶向研讨。
健康护理系部教师,围绕临床案例教学优化、实操技能落地两大核心议题展开热烈讨论,专家建议通过案例视频导入、问题导向式教学、动手实践操作等方式,强化课程的职业性与实践性。同时梳理了案例选择、思政元素融入的实践方法,形成了贴合临床需求、强化技能训练的教学共识。

智慧商旅系部、数字创意系部、智能汽车系部及马院教师则聚焦课程思政融入、跨学科融合、学生能力培养等主题交换经验,形成了多项富有建设性的教学改进方案。研讨过程中,教师们各抒己见、相互启发,既梳理了教学中的成功经验,也明确了后续优化的方向,实现了以研促教、以评促改的活动目标。
致

远:笃行精进守初心,续写教学新篇章
本次公开课及集中教研的顺利开展,不仅为教师搭建了展示风采、交流互鉴的平台,更通过技术赋能、专家引领、分组研讨,凝聚了教学共识、深化了教学反思,进一步明晰了教学规律与改革方向。活动中积累课程设计、学情分析、教学方法等方面的宝贵经验,成为教师教学能力持续提升的新起点。
未来,上海南湖职业技术学院将持续聚焦教学质量提升,常态化开展公开课与教研活动,鼓励教师深耕课堂、勇于创新,不断探索“技术+教学”深度融合模式,在职业教育的沃土上潜心耕耘、笃行不怠,为培养高素质技术技能人才筑牢教学根基,书写教育教学高质量发展的新篇章!